三年级数学上册知识点归纳_20210108161400(人教版)

三年级数学上册知识点归纳_20210108161400(人教版)
三年级数学上册知识点归纳_20210108161400(人教版)
三年级数学上册知识点归纳_20210108161400(人教版)
下载说明:本站所涉及提供的PPT模板、PPT图片、PPT图表等资源素材大多来自PPT设计大师(PPT原创作者个人)授权发布作品、PPT设计公司免费作品、互联网免费共享资源精选以及部分原创作品,分享给PPT爱好者学习与参考之用,请勿用于商业用途,否则产生的一切后果将由您自己承担!本站不承担任何责任!如有侵犯您的版权,请及时联系我们(QQ:3121281),我们将尽快处理。

给TA打赏
共{{data.count}}人
人已打赏
数学

三年级数学上册知识点归纳(2)(人教版)

2025-10-17 7:21:01

数学

三年级数学上册知识点归纳(人教版)

2025-10-17 7:21:55

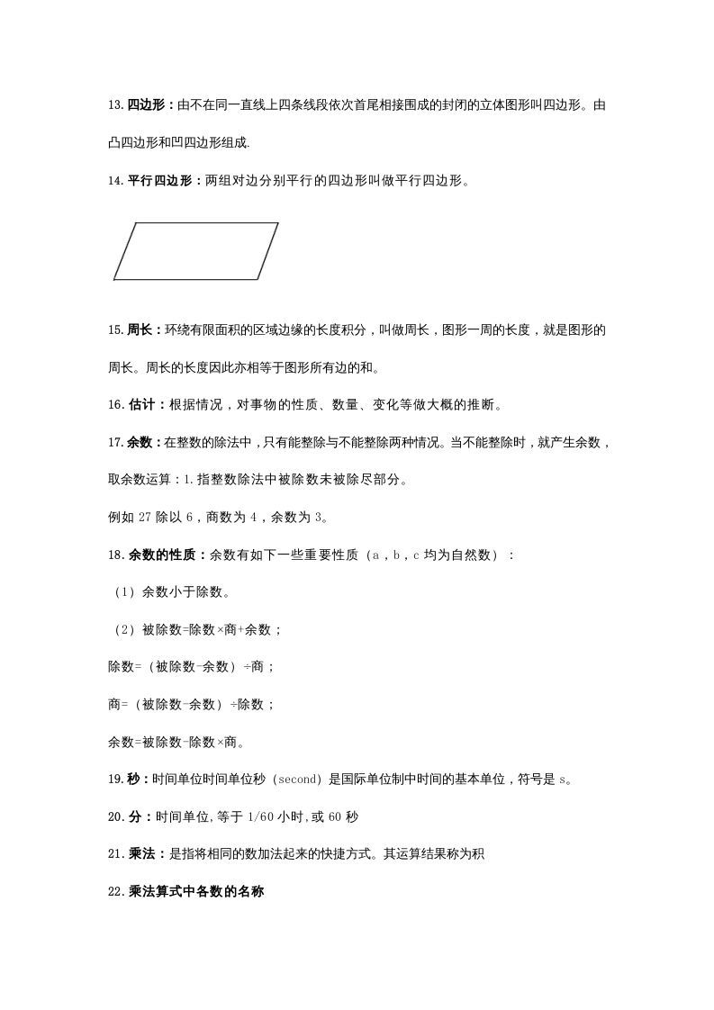
0 条回复 A文章作者 M管理员
    暂无讨论,说说你的看法吧
个人中心
购物车
优惠劵
今日签到
有新私信 私信列表
搜索