六年级数学上册课时测1.长方体和正方体的认识1314(答案不全)(苏教版)

六年级数学上册课时测1.长方体和正方体的认识1314(答案不全)(苏教版)
六年级数学上册课时测1.长方体和正方体的认识1314(答案不全)(苏教版)
六年级数学上册课时测1.长方体和正方体的认识1314(答案不全)(苏教版)

下载权限

查看
  • 免费下载
    评论并刷新后下载
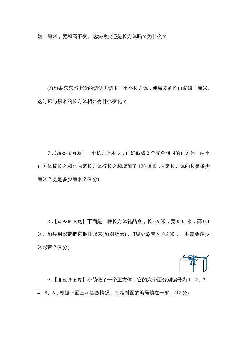
    登录后下载

查看演示

  • {{attr.name}}:
您当前的等级为
登录后免费下载登录 小黑屋反思中,不准下载! 评论后刷新页面下载评论 支付以后下载 请先登录 您今天的下载次数(次)用完了,请明天再来 支付积分以后下载立即支付 支付以后下载立即支付 您当前的用户组不允许下载升级会员
您已获得下载权限 您可以每天下载资源次,今日剩余
下载说明:本站所涉及提供的PPT模板、PPT图片、PPT图表等资源素材大多来自PPT设计大师(PPT原创作者个人)授权发布作品、PPT设计公司免费作品、互联网免费共享资源精选以及部分原创作品,分享给PPT爱好者学习与参考之用,请勿用于商业用途,否则产生的一切后果将由您自己承担!本站不承担任何责任!如有侵犯您的版权,请及时联系我们(QQ:3121281),我们将尽快处理。

给TA打赏
共{{data.count}}人
人已打赏
数学

六年级数学上册试题-月考评价测试卷二|人教新课标(人教版)

2025-10-20 4:01:05

数学

六年级数学上册课时测2.长方体和正方体的表面积1314(苏教版)

2025-10-20 4:01:50

0 条回复 A文章作者 M管理员
    暂无讨论,说说你的看法吧
个人中心
购物车
优惠劵
今日签到
有新私信 私信列表
搜索